Product Summary
The part XPT4871H is a Bridge Audio Power Amplifier. It is single channel.
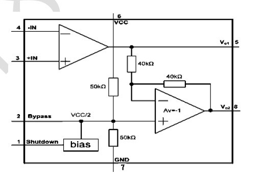
Diagrams

XPT4871H, SOP8\ESOP8, XPTEK TECHNOLOGY CO.,LTD
Place orders confidently and securely via it
The part XPT4871H is a Bridge Audio Power Amplifier. It is single channel.
